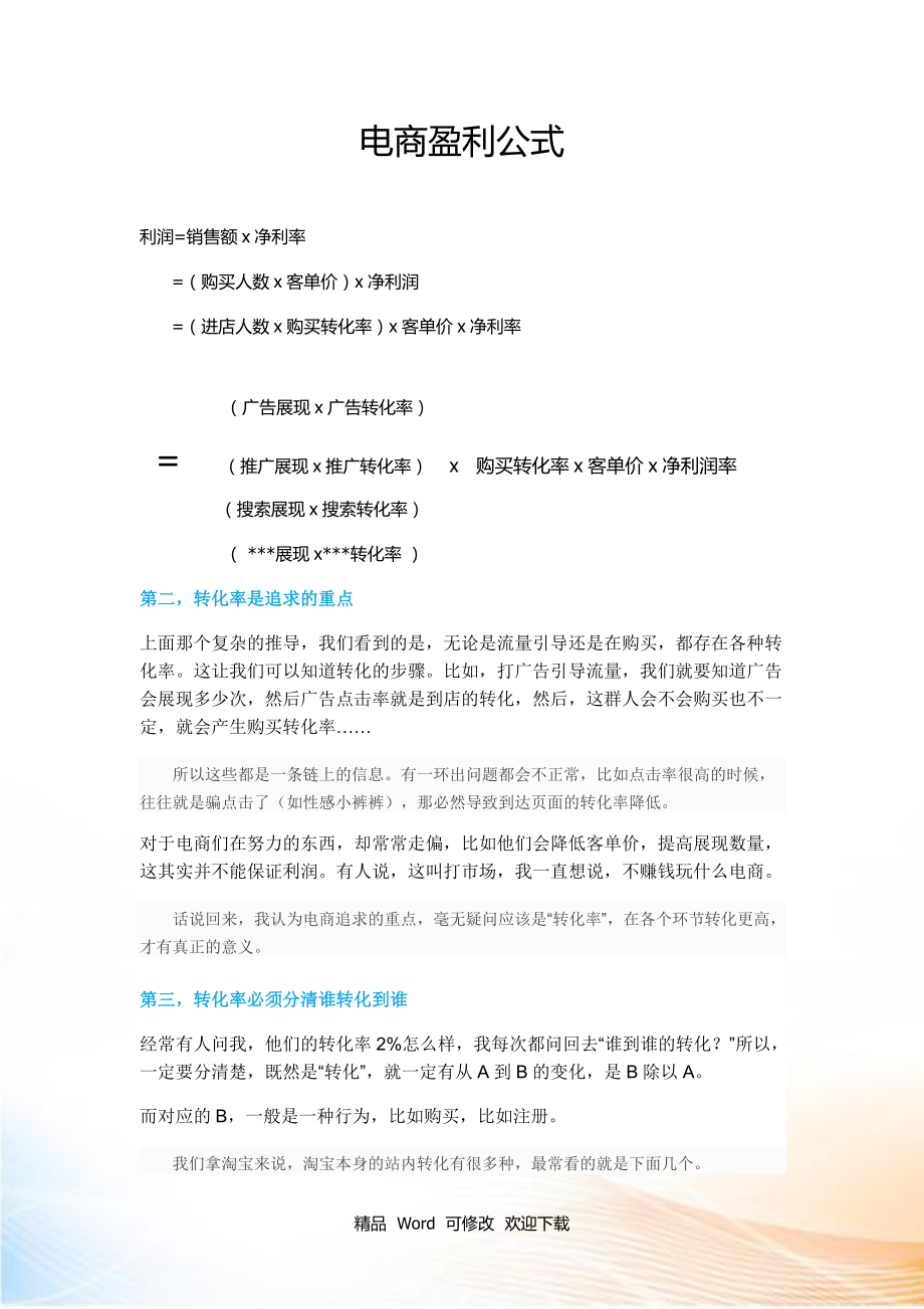
电商roi计算公式(电商roi是什么数值)
下面是公式和拆分 三电商roi计算公式是什么据计算公式ROl=利润投资x100%可得电商的ROl=花费销售金额例如一件衣服通过平台推广,一个星期后台统计的结果如下推广花费100元,营业额200元那么这一个星期电商的。
ROI Return On Investment就是投资报酬率,计算公式为ROI = 1 + g * n PER其中,g代表企业未来n 年平均获利成长率PER表示本益比若个别企业的ROI大于同业平均投资报酬率,则该企业值得投资。
1电商GMV如何计算GMV=流量*CVR*单单价2电商ROI如何计算ROI=年利润或年均利润投资总额×100%,从公式可以看出,ROI计算公式等于收益投资×100%,或者ROI=成本降低+收入增长总成本。

在我们平时电商运营中,ROI是一个重要的指标,在我们很多推广工作中,都会以ROI作为一种评估 推广活动成功与否的重要标准而实际上,尽管它如此重要,但依然有很多人认识不清ROI,下面就来 全面了解一下这项roi指标投资。

13至少投入花费平均点击话费 同样转化率恒定不变的时候,ppc越低相同日限额,点击量越高,投产就越高产出客单价转化率 客单价越高的宝贝,自然产出也会越高,或者说一单购买了多件或者多款的情况。
详情可阅读电商ROI是什么ROI计算公式是什么投资回报率ROI=年利润或年均利润投资总额×100%,从公式可以看出,ROI计算公式等于收益投资×100%,或者ROI=成本降低+收入增长总成本,ROI的结果通常用百分比来表示。
相关文章
- 详细阅读
-
? :一手车卖给了二手车商,成交后第二天说车子是事故车,说隐瞒事实?详细阅读
我一手车卖给了二手车商,成交后第二天说车子是事故车,说我隐瞒事实,要求全款退车,我该怎么办? 报警处理。二手车行在车辆鉴定方面是内行,买车人在车辆鉴定...
2022-08-16 3579
-
搞笑短视频题材 :个人短视频槽点题材如何构思?详细阅读
我们反过来看一些搞笑的账号,这些账号虽然粉丝不少,内容也很不错,但是关注搞笑账号的用户,大多数都是为了开心的,所以这样的粉丝群体自然就很难变现。所以我...
2022-08-16 4103
-
91短视频版ios :有哪些苹果手机上能用,你又不愿意让人知道的好用的app呢?详细阅读
在苹果手机中使用的软件,在不越狱的情况下,大多数人都是在苹果商店上下载软件。 但是还有其他的方法可以让你的手机中安装上在苹果商店中没有的软件。 有两个...
2022-08-16 3326
-
短视频作品怎么发 :抖音如何发长视频完整版?详细阅读
抖音是我们熟知的一款非常火爆的短视频软件,在抖音上可以浏览别人的作品,也可以发布自己的作品,那么自己发布作品的时候想要发长视频,怎么发呢?一起来看一下...
2022-08-16 3117
-
短视频用户行为分析 :据说中国近八成手机网民是短视频用户,侵权问题如何解决?详细阅读
侵权这个问题在如今这个自媒体泛滥的时代不好精准定位。 因为一个好的题材自己发布出去可能只需要短短的几分钟时间就能够引起火爆。 平台的大数据根本无法做...
2022-08-16 2643
-
91短视频ios :苹果手机除了app store,还能在哪里下载软件?包括一些破解软件?详细阅读
苹果手机,下载软件,好像只能在苹果手机自带的APP STORE下载吧?我自己从来没有尝试过在其他地方下载,在越狱最火热的年份,我也没有尝试过越狱。 2...
2022-08-16 2996
-
富二代富二代短视频 :为什么现在富二代比穷二代努力?详细阅读
大家好这里是二次元胡辣汤。酸爽可口。 看到这个问题我首先想到了马太效应。富者更富,穷者更穷。这也是一个不争的事实。但是不否认那些努力的年轻人。 富二...
2022-08-16 2577

发表评论